| নং | শিরোনাম | সেবার ধাপ | কার্যকলাপ |
|---|---|---|---|
| | |||
| ১ | সিটিজেন চার্টার | দেখুন | |
| ২ | ফিটনেস সার্টফিকেট | দেখুন | |
| ৩ | মোঃ শামছুল হক খান | দেখুন | |
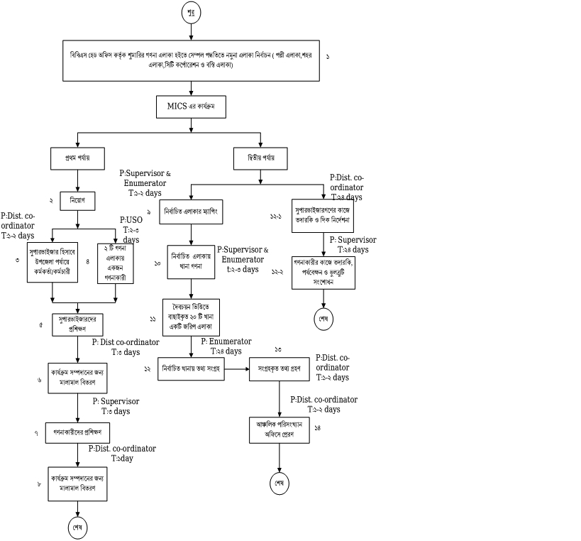
| ৪ | MICS | দেখুন | |
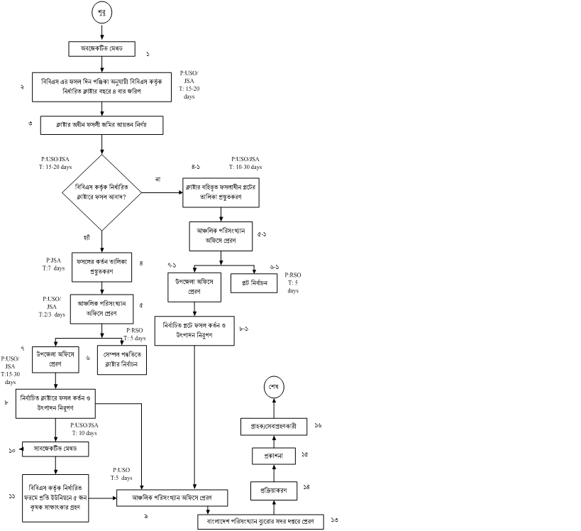
| ৫ | প্র্ধান ফসলের হিসাব | দেখুন | |
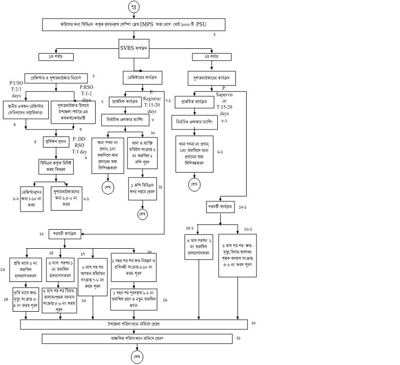
| ৬ | MSVS, B | দেখুন | |
| ৭ | MICS | দেখুন | |
| ৮ | ই-টিকেট রেজিষ্ট্রেশন পদ্ধতি | দেখুন | |
| ৯ | পানির গুনাগুন পরীক্ষা | দেখুন | |
| ১০ | বেকার যুব দের দক্ষতা বৃদ্ধিমূলক বিভিন্ন বিষয়ে প্রশিক্ষণ এবং প্রশিক্ষিত যুবদের স্বাবলম্বী হওয়ার জন্য ঋণ প্রদান | দেখুন |